图书馆-k8体育

 图书馆-k8体育

关于组织我校师生读者参加“方言·图书馆”创意短视频展示活动的通知

发布日期:2020-06-03 14:18    浏览次数:

分享到:

 

各位读者:

由中国图书馆学会阅读推广委员会主办,金陵图书馆、东莞图书馆承办的“方言·图书馆”创意短视频展示活动,面向全国读者征集作品。我校图书馆拟组织我校师生读者参与该项活动,请有兴趣的老师、同学生积极报名参加。

一、活动主题

方言·图书馆

二、活动对象

图书馆馆员、读者

三、活动简介:

契合“方言·图书馆”主题,以方言为讲述语言介绍图书馆,以我与图书馆的故事、图书馆形象宣传、服务推介、活动推广、资源介绍、历史人文等为讲述内容,录制短视频,在线参加“方言·图书馆”创意短视频展示活动。

四、作品征集阶段时间

202071日至930

五、专家研议及展示阶段时间

2020101日至1231

六、作品提交:线上提交。

我校参赛者请先关注“中山大学新华学院图书馆”公众号→微图书馆→悦读之星大赛→方言·图书馆,即可以报名参加活动并上传作品。

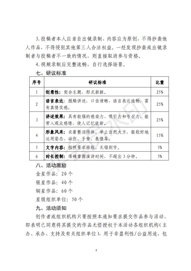
作品录制要求及研议标准详情见附件:活动通知原件

 

中山大学新华学院图书馆

202063

附件:  

 

 

 

 

 

网站地图