
各位师生读者:
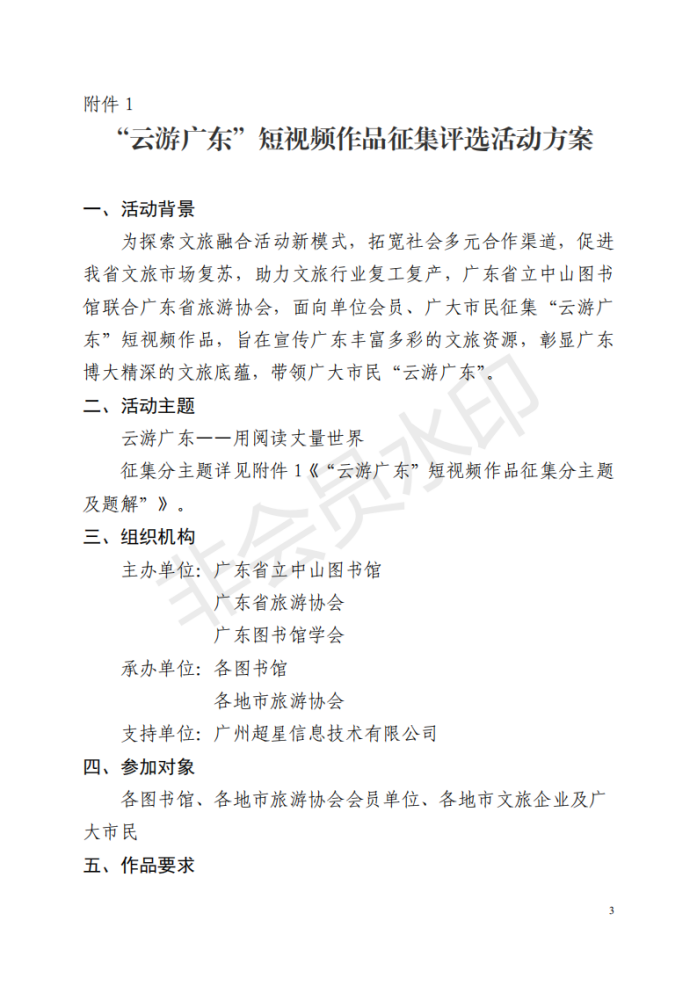
由广东省立中山图书馆、广东省旅游协会、广东图书馆学会联合主办的“云游广东”短视频作品征集 评选活动已于7月3日起面向广大读者征集。我校图书馆拟组织我校师生读者参加,望各位师生读者都积极报名参与,能够充分利用暑假来一次:用阅读丈量世界。
短视频作品相关要求及活动详细规则见附件:活动通知原件。
活动主题:
云游广东——用阅读丈量世界
作品提交提交时间:
2020 年 7 月 3 日至 9 月 30 日
作品提交:
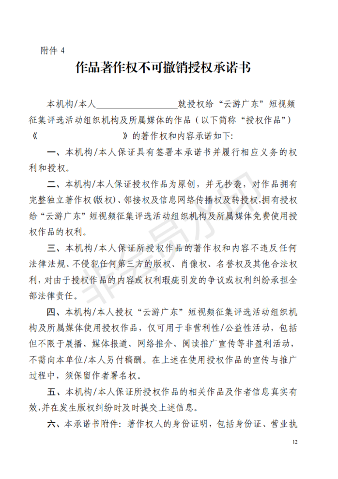
(一)邮箱报送。将视频作品连同作品征集表(详见附件 2 《“云游广东”短视频作品征集表》)、作品著作权授权承诺书(详 见附件 3《作品著作权不可撤销授权承诺书》)发送至邮箱 hdtgb@zslib.com.cn,邮件标题格式为:单位名称(或个人) “征 集分主题”视频标题。
(二)在抖音或微博平台发布短视频作品,添加#云游广东# 话题,并@广东省立中山图书馆@广东省旅游协会,同时将视频作 品连同作品征集表(详见附件 2《“云游广东”短视频作品征集表》)、 作品著作权授权承诺书(详见附件 3《作品著作权不可撤销授权承 诺书》)发送至邮箱 hdtgb@zslib.com.cn,邮件标题格式为:机构5
名称(或个人) “征集分主题”视频标题。
说明:作品可通过机构或个人提交,可以按照不同征集分主 题提交多部作品,同一作品限由同一署名作者提交至一个分主题 内,不得在多个分主题重复提交。本次活动不收取任何费用。
中山大学新华学院图书馆
2020年7月15日
附件1:“云游广东”短视频作品征集分主题及题解.docx
附件2:云游广东”短视频作品征集表.docx
附件3:作品著作权不可撤销授权承诺书.docx